中国政府网
|
重庆市人民政府网
长者版
无障碍
登录
注销
|
注册
全站检索
首页
星空体育游戏官网
bob星空体育
xingkong体育中国官网
wwe星空体育
您当前的位置:
首页
>
星空体育游戏官网
>
法定主动公开内容
>
预算/决算
>
委属(代管)单位
[ 索引号 ]
11500000MB1670604W/2022-00281
[ 发文字号 ]
[ 主题分类 ]
卫生
[ 体裁分类 ]
财政预算、决算
[ 发布机构 ]
市卫生健康委
[ 成文日期 ]
2022-08-18
[ 发布日期 ]
2022-08-18
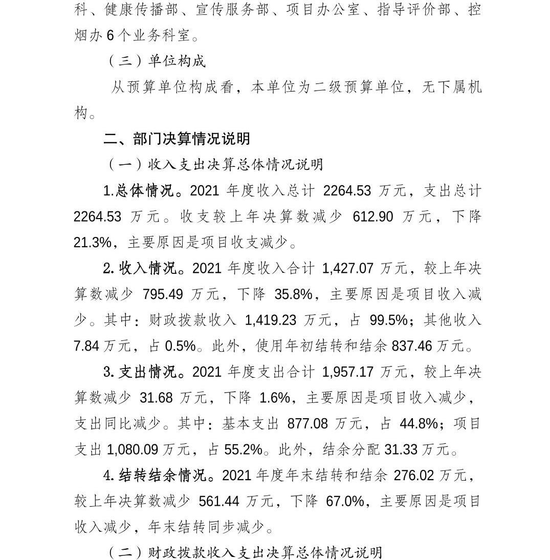
重庆市健康教育所2021年度部门决算情况说明
扫一扫在手机打开当前页
归档时间:
网站导航
微博
微信
11016260
重庆市健康教育所2021年度部门决算情况说明
151816
委属(代管)单位
2022-08-18
BBC星空体育