您当前的位置: 首页>星空体育游戏官网>法定主动公开内容>预算/决算 > 委属(代管)单位

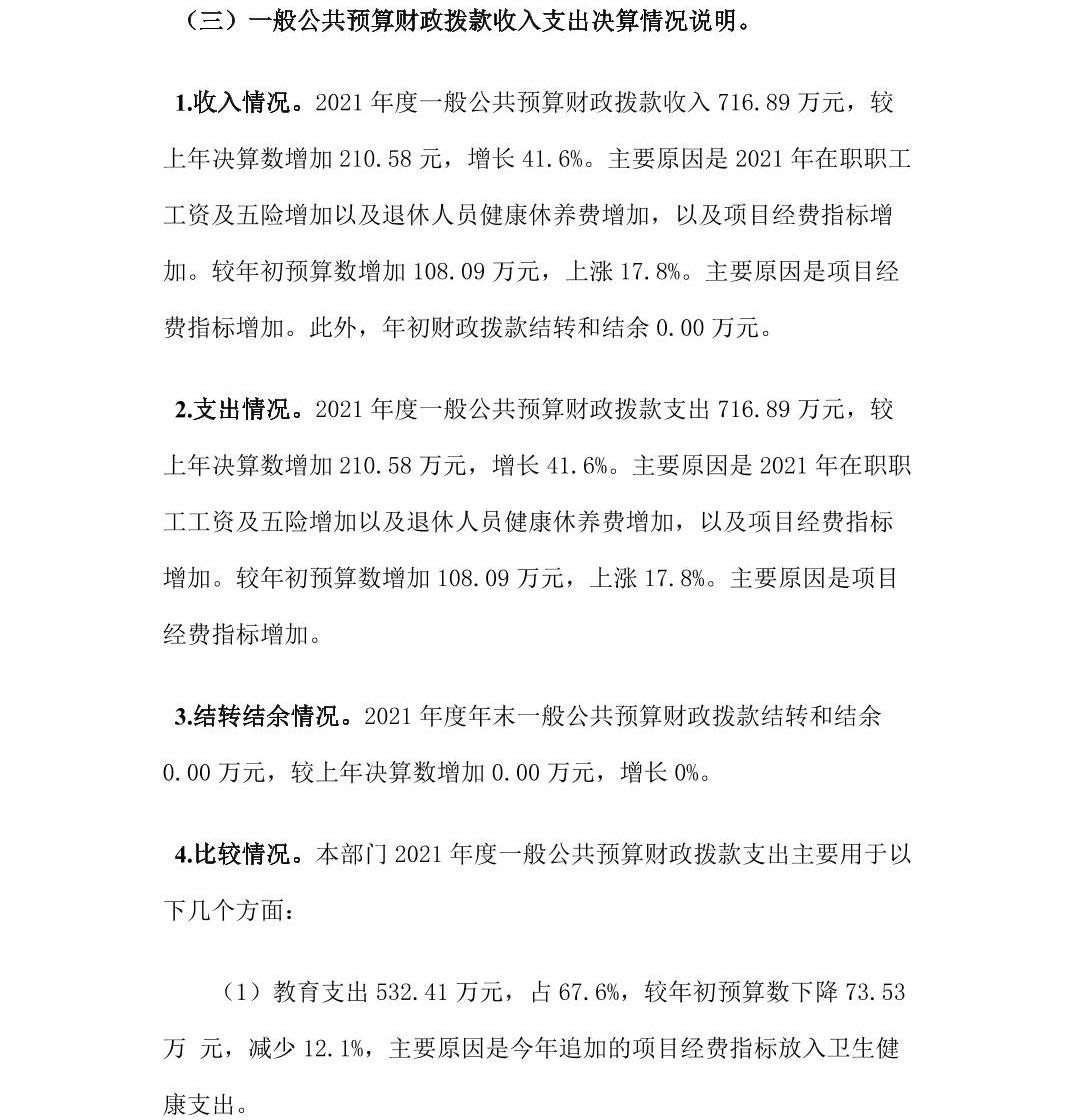
重庆市第四托儿所2021年度部门决算情况说明


主办: 星空平台app官方下载

ICP备案: 渝ICP备19007997号-1     政府网站标识码: 5000000085

渝公网安备   50011202501727号

返回顶部
Baidu
xk星空体育官网登录